******中国·yl23411(永利)集团官网-Officialwebsite

校友总会

校友动态

当前的位置是: 首页 >> 校友总会 >> 校友动态 >> 正文

牵头11项一等奖!川大在四川省科技奖励中再创佳绩

发布时间 :2020年04月28日      浏览量 :

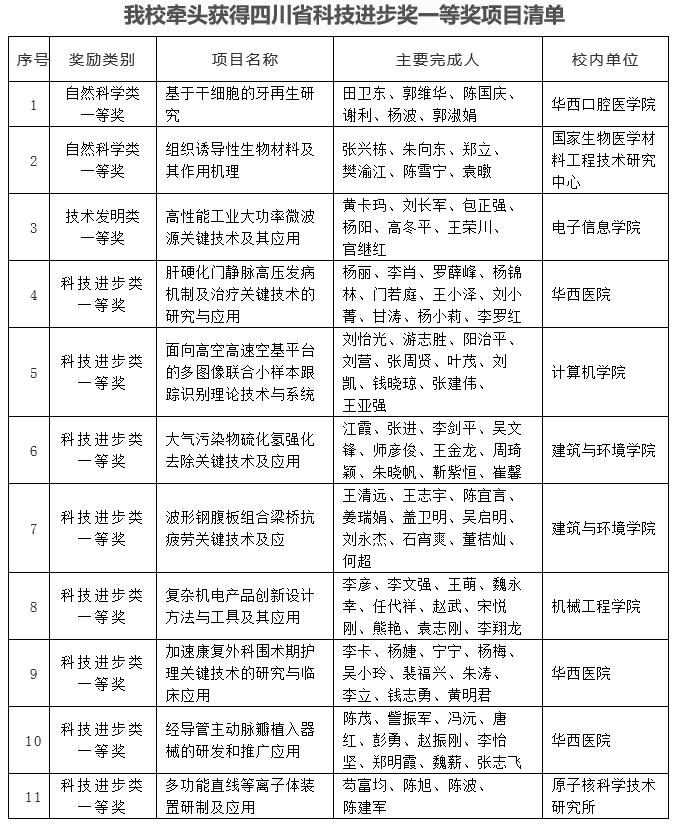
27项获奖!牵头11项一等奖!

4月21日上午,在蓉举行的四川省科学技术奖励大会公布了2019年度四川省科技进步奖获奖名单,244个项目荣获2019年度省科技进步奖。我校共获四川省科技进步奖27项,其中一等奖14项(牵头11项),包括自然科学类一等奖3项(牵头2项)、技术发明一等奖牵头1项,科技进步类一等奖10项(牵头8项)。

我校部分获奖人员参加大会,副校长褚良银代表学校出席大会。

祝贺获奖的团队! 

上一条:校友抗“疫”|新冠阴霾重,同学情谊坚;川大游子吟,尽是感恩心 ——记深圳川大校友会对美国川大校友的口罩支援

下一条:yl23411永利(集团)有限公司官网—成都高新区智汇百川·2020yl23411永利(集团)有限公司官网校友企业空中实习季邀请函

关闭